• 一起环保,要去环保-环保信息网(17环保网)
  • 您的当前位置:环保信息网 >> 资格考试 >> 注册环评工程师 >> 相关法律法规 >> 历年真题 >> 2012年环境影响评价师《相关法律法规》真题(图片版)

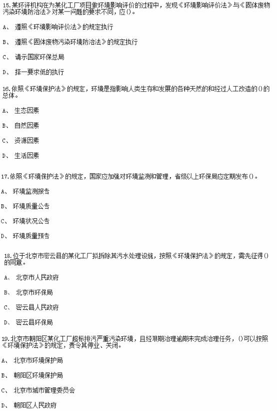
    2012年环境影响评价师《相关法律法规》真题(图片版)

    来源: 环保信息网切记!信息来至互联网,仅供参考收藏本页2014-09-12


    环境影响评价工程师 环评工程师 辅导资料 相关法律法规 历年真题

    上一篇:没有了
    下一篇:2013年环境影响评价师《相关法律法规》真题(文字版)
    您看了本文章后的感受是: