2012年环境影响评价师考试《案例分析》真题及答案
来源: 环保信息网切记!信息来至互联网,仅供参考收藏本页2014-09-16
- 第1页:案例分析第一题
- 第2页:案例分析第二题
- 第3页:案例分析第三题
- 第4页:案例分析第四题
- 第5页:案例分析第五题
- 第6页:案例分析第六题
- 第7页:案例分析第七题
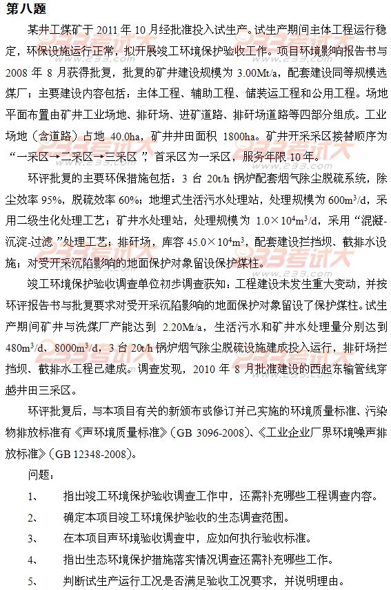
- 第8页:案例分析第八题
- 第9页:第一题答案解析
- 第10页:第四题、五题答案解析
- 第11页:第六题答案解析
- 第12页:第七题答案解析
- 第13页:第八题答案解析

(注:答案来源于网络,仅供参考)
相关推荐:
2012年环境影响评价工程师考试真题汇总
特别推荐:
2012年环境影响评价工程师考试成绩查询时间
环评工程师 案例分析 历年真题
上一篇:
2009年环境影响评价师考试《案例分析》真题
下一篇:
2007年-2011年环评工程师考试案例分析真题汇总
您看了本文章后的感受是: