·
设为首页
·
登陆
·
用户注册
·
RSS
·
发布广告
一起环保,要去环保-环保信息网(17环保网)
环境健康
|
饮食健康
|
室内治理
|
环保材料
|
污染治理
|
污水治理
|
大气治理
|
噪音治理
|
固废治理
|
资格考试
|
环评师
|
环保师
|
化工师
行业资讯
|
环保展会
|
环保购物
|
供求信息
|
环保设备
|
环保建材
|
法律法规
|
环保作文
|
环保论文
|
新型能源
|
太阳能
|
海洋能
|
地热能
资格考试首页
环保作文
环保论文
注册环评工程师
注册环保工程师
注册化工工程师
模拟考试
您的当前位置:
环保信息网
>>
资格考试
>>
注册环评工程师
>>
案例分析
>>
辅导资料
>> 环境影响评价师《案例分析》考试注意事项
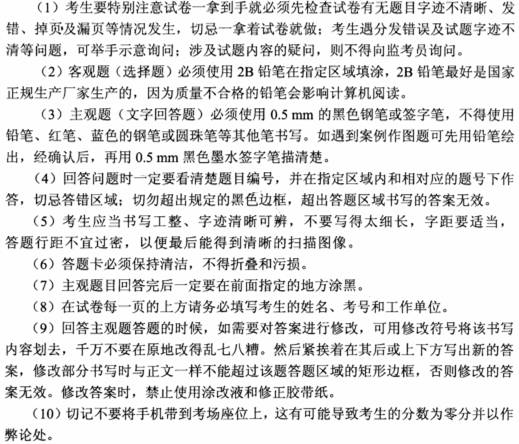
环境影响评价师《案例分析》考试注意事项
来源: 环保信息网
切记!信息来至互联网,仅供参考
收藏本页
2014-09-16
环评工程师
案例分析
考试辅导
分享到:
上一篇:
没有了
下一篇:
2013年环境影响评价《案例分析》练习题01
您看了本文章后的感受是:
报考指南
考试须知
报考条件
报名流程
考试时间
考试科目
成绩管理
组织单位
注册管理
前景预测
考试教材
考前模拟
网校辅导
最新动态
精彩青奥帮助叔叔阿姨扫垃圾
旧时校园里的秋和雨
下雨天,真好
蒲公英日记
捉螃蟹真有趣
聆听春天的脚步
有趣的小乌龟
观荷花
我该怎么怀念这个夏天
秋日随想
热点排名
小学生环保主题演讲稿
关于绿色环保的作文
关于环保的诗歌
有关环境污染的作文
关于环保的演讲稿/发言稿
家庭环保小制作
有关树木环保的童话作文
我们为什么要环保?
小学生节能环保金点子作文
关于节水的作文:水的呼唤
试题排行
精彩青奥帮助叔叔阿姨扫垃圾
旧时校园里的秋和雨
下雨天,真好
蒲公英日记
捉螃蟹真有趣
聆听春天的脚步
有趣的小乌龟
观荷花
我该怎么怀念这个夏天
秋日随想